Megaredes Cía. Ltda

Fue fundada en 2000 por José Marco Jaramillo Aguilar e inició sus operaciones en Quito Ecuador como una de las primeras empresas contratistas en nuestro País. Dentro de los principales proyectos eléctricos ejecutados se encuentran: San Luis Shopping, Puente Juan León Mera, CNT FTTH, Teatro León, entre otros.

Objetivo

Nuestro objetivo principal es brindar el servicio necesario y adecuado en cada uno de los campos de Eléctrica, Telecomunicaciones, Electrónica, Hidrosanitario, Mecánica, estos campos, ofreciendo proyectos de ingeniería con soluciones confiables, económicas y eficientes.

 

Misión

Brindar soluciones inteligentes en Ingeniería, Procura y Construcción de Redes Eléctricas, Electrónicas, Telecomunicaciones e Hidrosanitarias acompañado de recurso humano y tecnológico de primer nivel

 

Visión

Liderar el mercado nacional siendo una empresa referente del mismo, a través de la mejora continua.

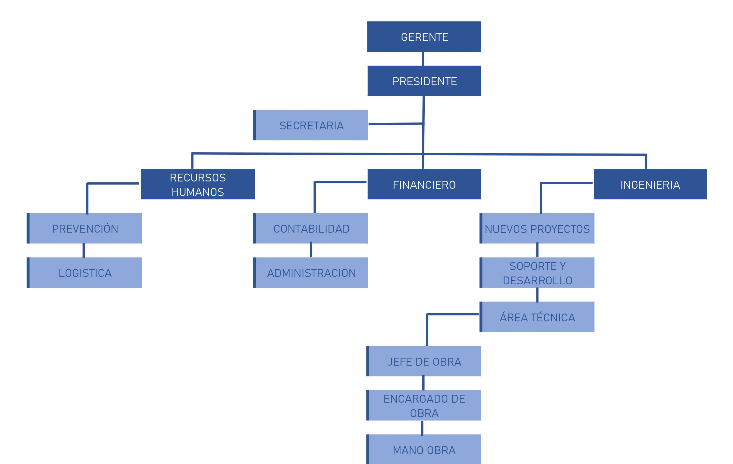
Organigrama

Nuestro Equipo

ING. JOSÉ JARAMILLO

GERENTE GENERAL

ING. ALEX COLCHA

INGENIERO ELECTRÓNICO Y CONECTIVIDAD

ING. JOSÉ LUIS COBA

INGENIERO ELÉCTRICO Y CONTROL

LESLIE JARAMILLO

DIRECTOR FINANCIERO